0 von 6 Fragen abgeschlossen
Fragen:
Sie haben die test schon einmal abgeschlossen. Daher können Sie es nicht erneut starten.
Test wird geladen…
Sie müssen sich anmelden oder registrieren, um die test zu starten.
Sie müssen zunächst Folgendes erledigen:
0 von 6 Fragen richtig beantwortet
Ihre Zeit:
Abgelaufene Zeit
Sie haben 0 von 0 Punkt(en) erreicht, (0)
Erreichte(r) Punkt(e): 0 von 0, (0)
0 Essay(s) Pending (Mögliche(r) Punkt(e): 0)
Bringen Sie die folgenden Arbeitsschritte im KDD-Prozess (Knowledge Discovery in Databases) in die richtige Reihenfolge!
View Answers:
Füllen Sie die Lücken aus!
Einen Datensatz einer Datenbanktabelle kann man sich auch als Punkt in einem mehrdimensionalen Raum vorstellen. Die Dimensionen des Raums werden durch die , also die der Tabelle bestimmt. Für jeden Datensatz wird anhand der der jeweiligen seine Position im Raum bestimmt.
Einzusetzende Wörter: Attribute, Werte, Attribute, Spalten, relationalen
Welche Interpretationen treffen auf das folgende Bild zu?
Hinweis: Der “spending score” ist ein Maß dafür, wie einträglich der Kunde ist, also wie viel Umsatz sich mit ihm erzielen lässt. Unabhängig von der Aufgabe empfehle ich einen Blick in diesen Artikel: https://datasolut.com/rfm-analyse/

Welche Vorteile bieten Clustering-Verfahren?
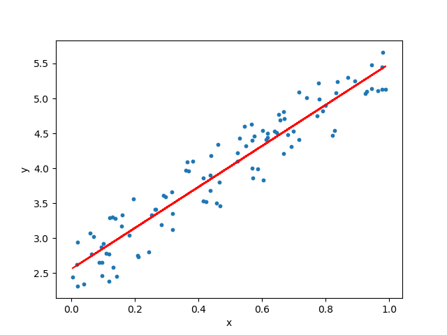
Welchen Sachverhalt könnte dieses Bild beschreiben?

Füllen Sie die Lücken aus!
Bei einem maschinellen Klassifikationsverfahren wird im ersten Schritt das erstellt. Dabei wird eine große Menge von Datensätzen verwendet, die bereits fertig klassifiziert sind. Die Generierung des ist gleichbedeutend mit dem der richtigen Zuordnung von Datensätzen zu Klassen aus den vorgegebenen . Wenn es fertig ist, kann es auf angewendet werden, um deren Klassen zu bestimmen.
Einzusetzende Wörter: Beispielen, Modells, Lernen, neue Datensätze, Modells